ホテルニューオータニは1964年の東京オリンピック開催に際し、国内の宿泊施設の不足を補うべく、国家の要請のもと誕生いたしました。日本人が謙虚に培ってきたおもてなしの精神を継承し、伝統と革新を両立させたホテルを目指し、「ご家族団欒から国際会議」まで、あらゆるご用命のお役に立ち続けるべく努めております。その取組みの一つとして、従業員のパフォーマンスの向上を目標とし、健康課題を分析し指標を立て、施策を実施することで、従業員満足度とエンゲージメントを高め、活性化された組織を作り、当社の発展へつなげたいと考えております。
お客さまに、そしてスタッフから選ばれるホテルを目指して
~ニューオータニの健康経営~
健康管理 組織図

株式会社ニュー・オータニでは、経営トップの健康宣言と健康経営に関する方針のもと従業員の健康維持・増進を図るため、人事総務部が中心となり、産業保健スタッフ・健康保険組合・従業員社員会組織などの相互連携を強化し、安全衛生委員会・業務連絡会議などの各会議体を通じた共有・推進を図っております。
具体的な取組み
ニューオータニ健康経営の指標と目標の設定を行い、改善活動を実施しております。
| 項目 | 目標値 | 2024年度 | 2023年度 | 2022年度 | 2021年度 |
| 健康診断受診率 | 100% | 98.0% | 98.9% | 96.2% | 91.9% |
| 二次健診受診率 | 100% | 65.5% | 64.5% | 62.7% | 67.2% |
| ストレスチェック実施率 | 100% | 100% | 99.6% | 94.4% | 89.0% |
| 適正体重維持者率(BMI18.5~25未満) | 70.0% | 67.9% | 65.7% | 66.9% | 64.2% |
| 喫煙率 | 25.0% | 31.4% | 31.4% | 33.0% | 29.0% |
| 運動習慣比率 | 25.0% | 29.5% | 29.9% | 31.3% | 21.9% |
| 睡眠による十分な休養が取れている人の割合 | 62.0% | 56.6% | 55.4% | 61.6% | 61.5% |
| 飲酒習慣者率 | 10.0% | 25.3% | 21.6% | 14.9% | 18.8% |
| 朝食欠食者率 | 30.0% | 45.7% | 41.9% | 44.4% | 44.4% |
| 従業員満足度※1 ※2(最大ポイント5) | 3.8ポイント | 3.71ポイント | 3.53ポイント | 3.5ポイント | 3.48ポイント |
| プレゼンティーイズム※3(最大ポイント10) | 8.5ポイント | 8.40ポイント | 8.19ポイント | 7.15ポイント | 7.25ポイント |
| アブセンティーイズム※4 | 3.0日 | 3.12日 | 3.41日 | — | — |
| インフルエンザ予防接種会社補助金 | — | 884,250円 | 1,099,450円 | 1,195,220円 | 1,230,640円 |
| 労働災害度数率※5 ※8 | 3.77※7 | 0.315 | 4.111 | 2.872 | 1.340 |
| 労働災害強度率※6 ※8 | 0.06※7 | 0.014 | 0.123 | 0.005 | 0.013 |
- ギャラップ社エンゲージメント測定(2023年度迄適用)(目標値3.8ポイントは国際基準)
- ユトレヒト・ワーク・エンゲージメント尺度3項目を用いた、平均値。(2024年度より適用)
- 病気やケガがない時に発揮できる仕事の出来を10として過去4週間の自身の出来を10段階で回答した、平均値。
- メンタル系疾患を含む傷病を理由とした欠勤・休業や有休利用日の全社アンケート結果による平均日数。
- 労働災害による死傷者数÷延べ実労働時間数×1,000,000=として算出。
- 延べ労働損失(休業)日数÷延べ実労働時間数×1,000=として算出。
- 令和6年厚生労働省労働災害動向調査内所定の、事業所規模100人以上の旅館・ホテル業水準値。
- 各年毎1月1日–12月31日迄を集計期間として算出。

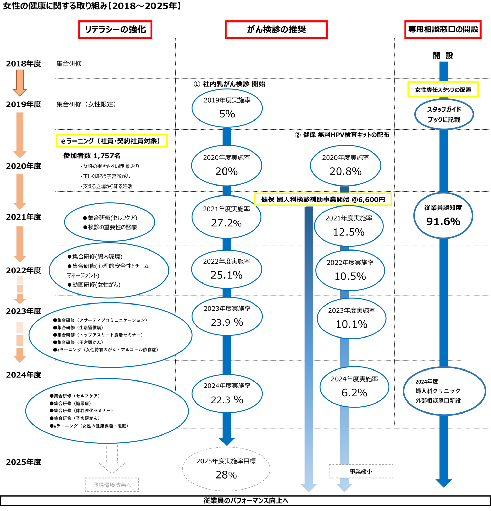
女性の健康に関する取り組み【2018〜2025年】
従業員の女性比率拡大を受け、女性特有の健康問題についての理解と健診機会を増やすことで、男女問わず働きやすい職場を整備し、職場の活性化を図ることを目的とし、強化取組みといたしました。課題として、①女性特有の健康に係るヘルスリテラシー不足 ②悪性新生物の内、乳がんなどの罹患率が少なくないため、がん検診などの強化が必要 ③女性特有の病気による休職や離職の防止と相談窓口の充実 とし、プレゼンティイズム改善、帰属意識の向上などで従業員のパフォーマンス向上より健康経営の効果を図っております。

ヘルスリテラシー向上のため研修の充実
1年に一度、【自分の健康について考える機会】として『ヘルスケアウィーク期間』を設け、健康イベントでの健康情報の提供や、産業医や外部講師による健康研修、管理者向けラインケア研修などを毎年実施しています。2019年度からはe-ラーニングを利用した研修を軸とし、全社を上げて一斉に実施することで、従業員全体の理解度の底上げを図っています。
| 取組事例 |
2021年度
|
2022年度
|
2023年度
|
2024年度
|
食生活改善に向けた取組み
当社の従業員食堂は、スマートミール3つ星認定を取得。管理栄養士が、安心・安全な食材を使用した健康メニューを考え、免疫力アップをテーマとしたメニューや乳酸菌飲料の提供も行っています。従業員食堂の食事を通じて、栄養バランスの意識づけや食生活改善に向けたきっかけを提供しています。
ストレッチ・有酸素運動などの運動の奨励
健康保険組合主催のウォーキングイングイベントに社員会からも積極的な参加の呼びかけを行うことで、運動を通した従業員間のコミュニケーション促進につなげています。また、各職場の悩みを事前に聞き取り、社内スポーツインストラクターによる各職場毎に合ったストレッチ体操を実施、運動部活動費用補助・スポーツジム利用時の補助などで運動の習慣化を奨励しています。その他にも社内スポーツ大会等のイベントを開催し、楽しみながら健康づくりができる環境を整えています。
生活習慣の改善
心や体に不調を感じたときの健康相談窓口・働く女性の健康についての相談窓口、仕事と病気の両立支援窓口を設置しています。GLTD団体長期障害所得補償保険や三大疾病に対応する保険に法人加入し、万が一の時でも、安心して従業員が働ける環境作りをしております。また、生活習慣病予防の観点より、産業医・保健師・看護師・管理栄養士・スポーツインストラクターなどの専門スタッフによる面談や指導を充実させています。
感染症対策
社員及びグループ会社にインフルエンザワクチンの職域接種を行っています。
2020年度より、健康保険組合にて女性従業員ならびに20歳以上の家族のうち、希望者全員にHPV検査キットの無料配布を行いました。
また、新型コロナウイルス感染対策マニュアルを随時更新し、換気設備の導入や、抗原検査キットも保持し、水際対策に努めています。






健康経営優良法人認定制度 ホワイト500

株式会社ニュー・オータニは、経済産業省と日本健康会議による共同選出『健康経営優良法人2025~ホワイト500~』に認定されました。
「ホワイト500」への認定は、2019年~2022年に続く、3年ぶり5回目になります。
健康経営優良法人認定制度 「ホワイト500」とは
日本健康会議が進める健康増進の取り組みをもとに、社員の健康管理を経営的な視点で考え、戦略的に取り組む大企業や中小企業を上位500社、顕彰する制度です。
